Shorin Ryu ist, neben dem Goju Ryu, eine der großen, ursprünglichen Karate-Stilrichtungen aus Okinawa. Diese Stilrichtung entstand wahrscheinlich im Laufe des 19. Jahrhunderts auf Okinawa, noch bevor Karate in Japan bekannt war. Wer genau Shorin Ryu begründet hat ist unklar, da die Entwicklungen vom okinawanischen Te, auch Okinawa Te genannt, zum Shorin Ryu fließend waren. Shorin Ryu vereint, grob gesagt, die Konzepte der beiden Hauptsysteme Shuri Te und Tomari Te, die ihren Namen von den Städten erhalten haben, in denen diese Stile entwickelt wurden.
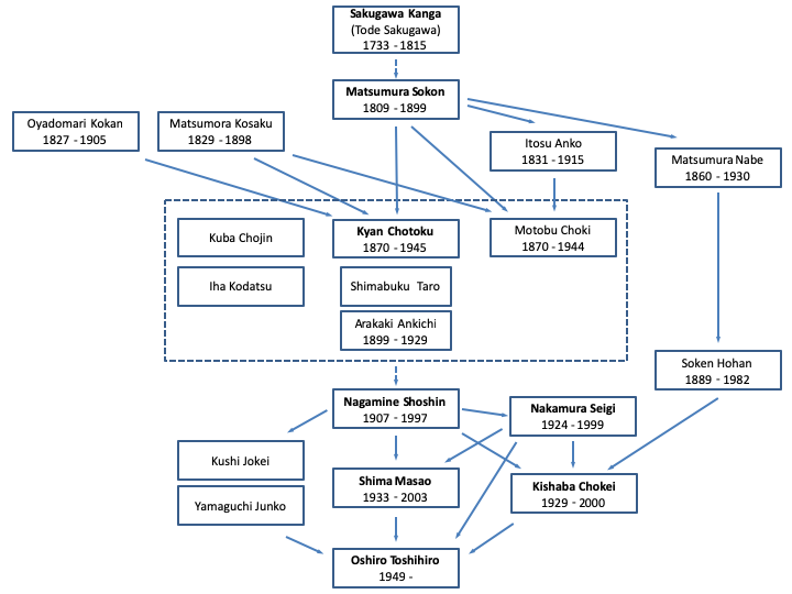
Oft wird Shorin Ryu Matsumura Sokon (1809 - 1899) zugeschrieben. Andere Quellen sehen in Matsumuras Lehrer Sakugawa Kanga (auch bekannt als Tode Sakugawa und Satunushi Sakugawa) bereits den Wegbereiter dieser Stilrichtung. Sicher ist, dass beide maßgeblich an der Weiterentwicklung des Okinawa Te hin zum Shorin Ryu mitgewirkt haben, indem sie Elemente des in China erlernten Quanfa (Tode) in das Okinawa Te integriert haben.
Matsumura Sokon hatte eine Reihe bedeutender Schüler, unter anderem Itosu Anko, der die Entwicklung des Shorin Ryu stark beeinflusst hat.
Stammbaum des Shorin-Ryu:

Shorin Ryu ist durch relativ hohe Stände, eine natürlichen Atmung und geradlinige, aber geschmeidige Bewegungen (im Gegensatz zu den kreisförmigen Bewegungen in anderen Stilen) gekennzeichnet. Es ist aber auch ein sehr explosiver Stil. Ruhige Techniken wechseln sich mit schnellen, äußerst dynamischen Techniken ab. Neben den äußeren, gut sichtbaren Bewegungen, liegt die Kunst des Shorin Ryu auch in inneren, optisch kaum wahrnehmbaren Bewegungen des Körpers. Einige der Shorin Ryu Stile sind durch sehr subtile Bewegungen der Hüfte (Koshi) gekennzeichnet.
Heute beinhaltet die Shorin Ryu Familie viele Stile. Auch das in Japan in den 20er und 30er Jahren des 20. Jahrhunderts entstandene und heute weltweit sehr verbreitete Shotokan-Karate geht auf Shorin Ryu zurück, obwohl sich Shotokan in eine andere Richtung entwickelt hat. Viele der „geheimen“ Techniken aus Okinawa wurden nicht mit ins Shotokan übernommen, um dieses wettkampffähig und für den Breitensport zugänglich zu machen.
Der aus Okinawa stammende und heute in den USA lebende Oshiro Toshihiro ist Großmeister des Shorin Ryu, der durch seine vielen Erklärungen und Demonstrationen einen lebendigen Einblick in die Geschichte des Karate gibt. Seine mehrmals im Jahr in Deutschland abgehaltenen Lehrgänge sind für jeden Karateka eine inspirierende Erfahrung.
Oft wird Shorin Ryu Matsumura Sokon (1809 - 1899) zugeschrieben. Andere Quellen sehen in Matsumuras Lehrer Sakugawa Kanga (auch bekannt als Tode Sakugawa und Satunushi Sakugawa) bereits den Wegbereiter dieser Stilrichtung. Sicher ist, dass beide maßgeblich an der Weiterentwicklung des Okinawa Te hin zum Shorin Ryu mitgewirkt haben, indem sie Elemente des in China erlernten Quanfa (Tode) in das Okinawa Te integriert haben.
Matsumura Sokon hatte eine Reihe bedeutender Schüler, unter anderem Itosu Anko, der die Entwicklung des Shorin Ryu stark beeinflusst hat.
Stammbaum des Shorin-Ryu:

Shorin Ryu ist durch relativ hohe Stände, eine natürlichen Atmung und geradlinige, aber geschmeidige Bewegungen (im Gegensatz zu den kreisförmigen Bewegungen in anderen Stilen) gekennzeichnet. Es ist aber auch ein sehr explosiver Stil. Ruhige Techniken wechseln sich mit schnellen, äußerst dynamischen Techniken ab. Neben den äußeren, gut sichtbaren Bewegungen, liegt die Kunst des Shorin Ryu auch in inneren, optisch kaum wahrnehmbaren Bewegungen des Körpers. Einige der Shorin Ryu Stile sind durch sehr subtile Bewegungen der Hüfte (Koshi) gekennzeichnet.
Heute beinhaltet die Shorin Ryu Familie viele Stile. Auch das in Japan in den 20er und 30er Jahren des 20. Jahrhunderts entstandene und heute weltweit sehr verbreitete Shotokan-Karate geht auf Shorin Ryu zurück, obwohl sich Shotokan in eine andere Richtung entwickelt hat. Viele der „geheimen“ Techniken aus Okinawa wurden nicht mit ins Shotokan übernommen, um dieses wettkampffähig und für den Breitensport zugänglich zu machen.
Der aus Okinawa stammende und heute in den USA lebende Oshiro Toshihiro ist Großmeister des Shorin Ryu, der durch seine vielen Erklärungen und Demonstrationen einen lebendigen Einblick in die Geschichte des Karate gibt. Seine mehrmals im Jahr in Deutschland abgehaltenen Lehrgänge sind für jeden Karateka eine inspirierende Erfahrung.



